P6RGBコンバータを頒布していますが初代機にはRGB出力が無いため未対応でした。
※P6RGBコンバータフルセット版はPC-6001mk2/6601/SR用として引き続き頒布していきます。

P6RGBコンバータ フルセット版【PC-6001mk2/SR PC-6601/SR】
PC-6001mk2/SRやPC-6601/SRで現行の液晶モニターにVGA出力(640x480)するためのRGBコンバーターです。P6特有の滲みにも対応しています。
今回えすびさんがPC-6001初代機向けのRGBコンバータを公開されました。
P6RGBコンバータ同様「にじみ」にも対応していて初代機とは思えないキレイな出力です。

初代機のRGBコンバータ(1)
うちの環境では、初代機をモニタに映す時にはビデオ出力を使っているのですが、 かなり汚い状態でした。 下のような状態です。

RGBコンバータ(17)(初代機用回路図)
RGBコンバータ(17) 初代機用の回路図をアップします。 初代機用RGBコンバータ回路図(本体側)
RGBコンバータ(18)(ver41リリース)
RGBコンバータ(18)(ver4.1リリース) RGBコンバータの新しいバージョンをリリースします。 外付けSRAMが必要なバージョンです(ばくてんさんの所で売っている分です)。 怪しいCycloneIIボード1版:c2_ver4...
私の方ではえすびさんが公開中のPC-6001(以下初代機)RGBコンバータをすべて内蔵するための初代機専用RGBコンバータを試作中です。
現在は頒布に向けて動作検証中です!
※「P6RGBコンバータ」と「初代機に内蔵する基板」が一緒になった基板です。
初代機のRS-232Cを取り付けるスペースを利用して基板を内蔵しVGA出力端子でVGAモニタにつなぐ様になります(画像はまだ試作段階です)
初代機のRF基板端子から信号を取り出します。
画面がちょっとおかしい…
コンパレータがちゃんと動作してないようで初代機からの-5Vが原因っぽい。
ということで-5Vは初代機の本体基板からとらずに-12Vから作ることになり回路も修正されました。

RGBコンバータ(21)(初代機用回路図ver2)
RGBコンバータ(21) 初代機用の回路図の本体側を一部修正しました。 元の回路図では、-5V を P6の -5V から直接取っていたものを、-12Vの電源からレギュレータを使って変換するように変更しました。 P6 の -5V ...
現在P6RGBコンバータをお持ちの方も、初代機にも利用(兼用)できる改造方法がえすびさんのブログで公開されました(初代機に内蔵する基板は別途作成する必要があります)

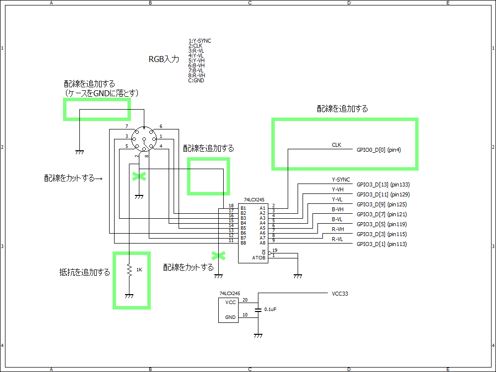
RGBコンバータ(19)(初代機用実装について1)
RGBコンバータ(19)(本体側実装) RGBコンバータの初代機用実装について、私が行った方法を紹介します。 まず、初代機用RGBコンバータ回路図(本体側)を組み立てます。 初代機用RGBコンバータ基板(本体側) <…

RGBコンバータ(20)(初代機用実装について2)
RGBコンバータ(20)(外付け側実装) RGBコンバータの初代機用実装について、私が行った方法を紹介します、の続きです。 外付け側も回路図を実装すればいいのですが、mk2/SR用のFPGAコンバータの基板をベースに改造しました。 ...


















コメント
MZ用の基板を思い出しました。
![]()
MZ-700/1500用 内蔵アップスキャンコンバータユニット 使い方 ![]()
www.maroon.dti.ne.jp